Bulk Outbound Call Best Practices
Complete guide for optimizing bulk call campaigns, from agent configuration to post-call analysis.

1. Agent Configuration
Essential settings for optimal agent performance in bulk outbound campaigns.
1.1. Welcome Message
- Keep it short and concise. Eg- Hello am I speaking with Aman?
- Add personalization using variables (e.g., [name], [company])
- State purpose clearly after user acknowledges the call
- Test different variations for optimal response rates

1.2. Prompting Best Practices
- Start with simple prompts → test gradually → add scenarios & conditions
- Use one-shot and few-shot prompting for LLM efficiency. Example: 'You are a sales agent. When user says they're busy, respond: I understand you're busy. Would 2 minutes next Tuesday work better?'
- For multi-lingual campaigns, include language-specific prompting guidelines. Example: 'If user responds in Spanish, continue conversation in Spanish with appropriate cultural context'
- Add fallback instructions for unexpected user responses. Example: 'If you don't understand the user's response, say: I want to make sure I understand you correctly. Could you help me clarify that?'
1.3. TTS-Friendly Response Generation
- Write dates and numbers in spoken format.
- Example 1 - Good: 'January fifth, twenty twenty-five' | Bad: '01/05/2025'
- Example 2 - Good: 'twenty-five dollars' | Bad: '$25'
- Example 3 - Example: 'CRM (see-are-em)', 'API (ay-pee-eye)', 'SQL (sequel)'
1.4. Prompting Guide for KB Integration
- Define specific triggers when Knowledge Base should be consulted

2. Configurations
Configurations settings that impact call quality and user experience.
2.1. Silence Timeout
- Time to wait after speech ends before generating a response.
- Recommended : 300ms (0.3 seconds) for optimal performance
- Adjust based on target demographic (Eg - older users need more time)
- Test different timeouts with pilot campaigns
2.2. Interruption Sensitivity
- It controls how quickly the assistant stops speaking when user start talking.
- If speech doesn’t reach the set threshold (ms), audio is ignored.
- 150 ms (High Sensitivity) → Very sensitive, may trigger on background speech.
- 600 ms – 1s (Medium) → Balanced, best for natural conversations.
- 1000 ms – 3000 ms (Low) → Less sensitive, may miss short replies (“yes”, “no”).
- Start with 600–1000 ms for most cases.
- Test interruption handling in different scenarios to find optimal setting

2.3. Noise Handling
- Apply noise reducer to minimize background environmental sounds (fan, traffic, etc.)
- Does not cancel out active conversations or background talking
- Test with different ambient noise scenarios
2.4. Language Model Settings
- Choose LLM based on conversation complexity and speed needs
- Start with GPT-4o-mini for balanced performance
- Enable streaming for real-time, low-latency responses
- Set temperature: 0.2–0.4 for factual, 0.5–0.7 for natural/balanced tone
- Test different models with real conversation scenarios
- Continuously monitor trade-offs between response quality and speed

2.5. Voice Selection
- Choose voice that matches your brand personality and target audience
- Consider regional accents for local market relevance
- Test voice clarity and naturalness with sample conversations
- A/B test different voices for optimal engagement rates
- Consider gender preferences based on campaign type and audience

2.6. Background Noise Simulation
- Add subtle background noise for more natural feel (optional)
- Choose appropriate environment sounds (office, restaurant etc)
- Keep volume low to avoid distraction from main conversation (Eg. - 0.30)
- Test impact on call quality and user perception

3. Post-Call Handling
Comprehensive data extraction and follow-up processes for maximum campaign value.
- Save complete transcription for quality analysis and compliance
- Generate structured call summary with key points and outcomes
- Extract predefined variables relevant to campaign objectives
- Example 1 - Lead qualification: Hot lead, warm lead, cold lead, not qualified
- Example 2 - Intent level: High interest, moderate interest, low interest, not interested
- Add google sheet post call for data analysis and reporting

4. Bulk Call Guidelines
Strategic approach for successful bulk campaign execution.
4.1. Campaign Management
- Use descriptive, date-stamped campaign names (e.g., 'Q3_Product_Launch_East_Coast_2024')
- Include context columns matching agent variables (name, company, industry, etc.)
- Configure timezone-aware scheduling for optimal call timing
4.2 Call Rescheduling & Retry
Optimizing follow-up strategies for maximum coverage and compliance.
4.3. Rescheduling Configuration
- Update timezone handling for accurate scheduling across regions
- Add specific prompts for handling rescheduling requests naturally
- Example 1 - If customer requests rescheduling, ask for the new date and time to callback

4.4. Retry Strategy
- Configure maximum retry attempts per number (typically 2-3 times)
- Space retries appropriately: 24-48 hours between attempts

5. How to go live with bulk calls
Strategic approach for successful bulk campaign execution.
5.1 Pilot Internal Testing
- Start with 5-10 internal test calls using sample numbers
- Test different conversation scenarios and edge cases
- Verify agent responses to common objections and questions
- Check technical functionality: call quality, data extraction, integrations
- Document issues and optimize before real user testing
5.2. Small Batch Rollout
- Dispatch initial batch of ~200 calls to real prospects
- Monitor calls in real-time during initial hours
- Track key metrics: pickup rate, conversation length, completion rate, success rate etc
- Collect immediate feedback from answered calls
- Pause campaign if major issues are detected
- Analyze results before proceeding to larger volumes
- Optimize based on real-world performance data
5.3. Scaling Approach
- Scale gradually: 200 → 500 → 1000 → larger volumes
- Wait for performance stabilization before each scaling step
- Monitor system performance and call quality at each scale
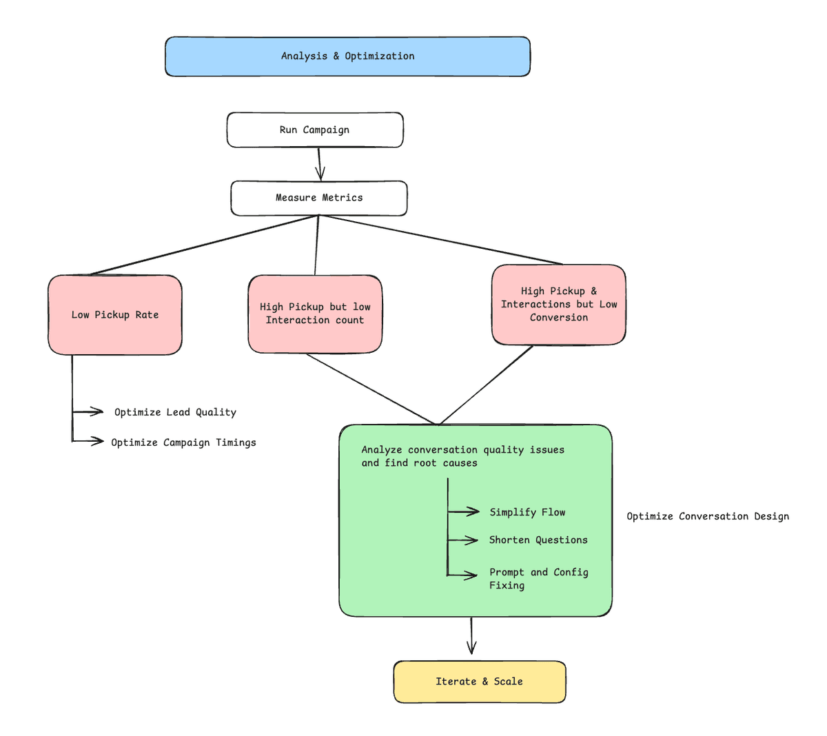
6. Analysis & Optimization
Data-driven approach to continuous campaign improvement.

6.1. Measure Key Metrics
- Pickup Rate: Track by time of day, day of week, lead source, geography
- Conversation Duration: Average length, completion rate, early hang-ups
- Interaction Count: Back-and-forth exchanges indicating engagement level
- Conversion Rate: Percentage achieving primary campaign objective
- Lead Quality Score: Hot/warm/cold lead distribution from calls
- Agent Performance: Response accuracy, objection handling, flow adherence
- Technical Metrics: Call quality, connection success, system performance
6.2. Diagnose Issues
Common scenarios and their specific optimization strategies.
6.2.1. Scenario A: Low Pickup Rate (<20%)
- Analyze lead quality: source, age, verification status
- Optimize call timing: test different hours, days of week, seasonal patterns
- Implement local number presence for better pickup rates
- Analyze geographic and demographic pickup patterns
6.2.2. Scenario B: Good Pickup (>30%) but Low Interactions (<3 exchanges)
- Simplify opening conversation flow and reduce complexity
- Shorten bot questions and responses for better engagement
- Clarify value proposition in opening line within first 10 seconds
- Reduce cognitive load with simpler language and concepts
- Test different conversation pacing and natural pauses
- Improve interruption handling and conversation recovery
- A/B test different opening scripts and value propositions
6.3.3. Scenario C: High Pickup & Interactions but Low Conversion (<10%)
- Analyze conversation quality issues in detail
- Objection handling: Review common objections and response effectiveness
- Interruption management: Ensure natural conversation flow recovery
- Clarification requests: Improve agent's ability to understand and respond
- Value communication: Strengthen benefit articulation and relevance
- Call-to-action clarity: Make next steps obvious and compelling
- Trust building: Enhance credibility indicators and social proof
- Closing techniques: Improve commitment and follow-through processes
6.4. Optimize Conversation Design
- Adjust prompts based on actual conversation patterns and outcomes
- Improve objection handling with real examples from call analysis
- Enhance agent training data with successful conversation examples
- Test new conversation flows with A/B testing methodology
6.5. Iterate & Scale
- Run new test batch with updated conversation flow and configuration
- Compare performance metrics against baseline from previous iterations
- Continue optimization cycles until metrics stabilize at acceptable levels